OA登录
老人专区
标签库
运行情况
本站搜
一网搜
智能问答
导航
首页
首页
政务资讯
信息公开
办事服务
互动交流
公积金服务
首页
>
政务公开
> 市公积金中心
>
财政信息
>
部门(单位)预决算
索
引
号:
/202508-00004
组配分类:
部门(单位)预决算
发布机构:
市公积金中心
主题分类:
财政、金融、审计
发文日期:
2025-08-25 15:59
文 号:
关
键
词:
名 称:
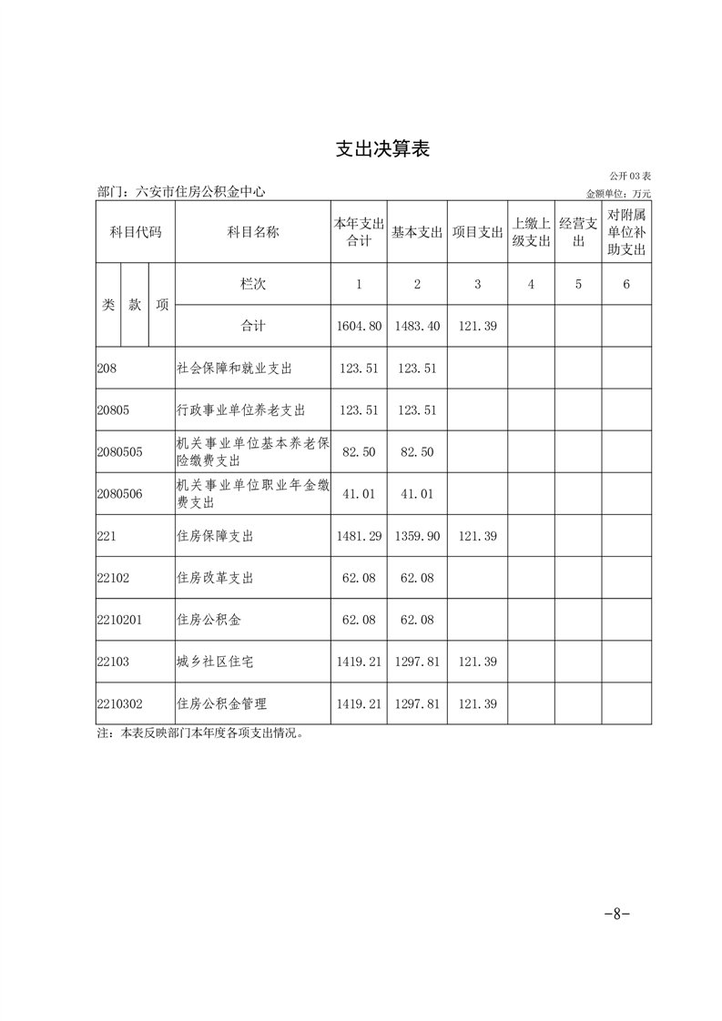
六安市住房公积金中心2024年度部门决算
索
引
号:
/202508-00004
组配分类:
部门(单位)预决算
发布机构:
市公积金中心
主题分类:
财政、金融、审计
发文日期:
2025-08-25 15:59
文 号:
关
键
词:
名 称:
六安市住房公积金中心2024年度部门决算
六安市住房公积金中心2024年度部门决算
浏览次数:
信息来源:市公积金中心
发布时间:2025-08-25 15:59
字号:
大
中
小
下载
我要纠错
打印
收藏
附件1:2024年度项目支出绩效自评表.pdf
附件2:2024年度公积金中心运转维护经费项目绩效评价报告.pdf
文件下载
政策咨询
如果您对该政策文件有疑问,可以点击“
我要问
”在线咨询,也可以拨打上方的电话咨询相关部门,或者拨打市长热线:0564-12345。
打印